河海大学2021年硕士研究生入学考试自命题科目参考范围

按照教育部规定,学校不提供考试科目参考书,以下书籍仅供参考。
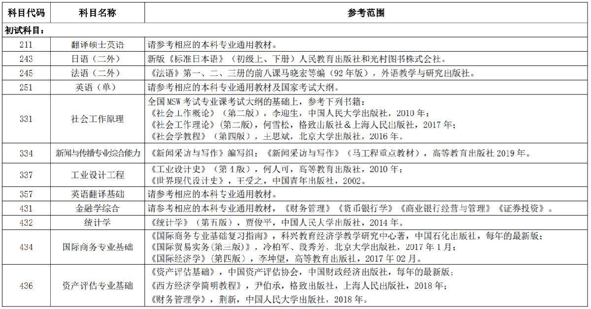
点击查看:河海大学2021年硕士研究生入学考试自命题科目参考范围(完整版)
单独考试招生:
河海大学2021年继续招收单独组织考试学生30名。
报考单独考生考生:取得大学本科毕业证书(不含同等学力)后在本专业或相近专业连续工作4年以上,业务优秀,已发表过研究论文(技术报告)或已成为业务骨干,经所在单位同意和两名具有高级专业技术职称的专家推荐,定向就业所在单位的在职人员;或已获得硕士学位或博士学位后工作2年以上,业务优秀,经所在单位同意和两名具有高级专业技术职称的专家推荐,定向就业所在单位的在职人员。
河海大学结合在职人员的特点,对所有的考试科目进行单独命题。
