2021桂林小升初招生入学工作安排表一览

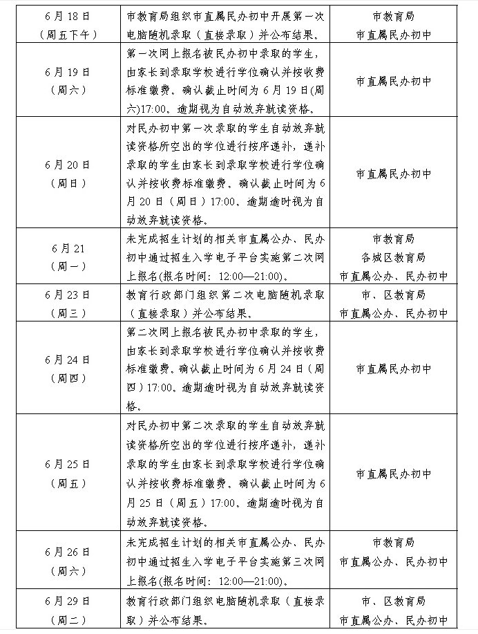
为做好2021年市直属义务教育学校和市区初中招生入学工作,根据《自治区教育厅关于规范普通中小学招生入学工作的意见》(桂教规范〔2020〕2号)、《自治区教育厅关于做好2021年义务教育招生入学工作的通知》(桂教基教〔2021]24号)和《桂林市教育局关于进一步规范义务教育学校招生入学工作的通知》(市教规范〔2020]4号)精神,现公布2021年桂林市区小升初及市直属小学招生入学工作日程安排表如下:



为做好2021年市直属义务教育学校和市区初中招生入学工作,根据《自治区教育厅关于规范普通中小学招生入学工作的意见》(桂教规范〔2020〕2号)、《自治区教育厅关于做好2021年义务教育招生入学工作的通知》(桂教基教〔2021]24号)和《桂林市教育局关于进一步规范义务教育学校招生入学工作的通知》(市教规范〔2020]4号)精神,现公布2021年桂林市区小升初及市直属小学招生入学工作日程安排表如下:

