2023-03-13 00:26:32
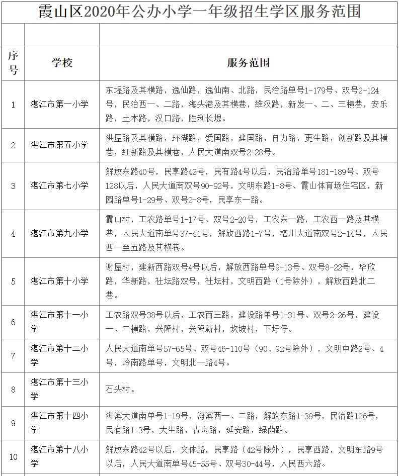
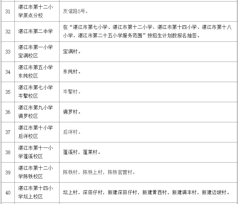
2020年5月10日,湛江市霞山区教育局发布了2020年霞山区小学学区划分情况,各位家长可以查看一下自己孩子能够就读哪所小学。
2020湛江霞山区公办小学片区划分情况 湛江市霞山区小学学区划分
岭南师范学院2020年春季学期学生返校安排预通知
关于调整廉江市城区小学校区划分的通知
湛江各区民办学校招生入学政策 湛江私立学校招生
湛江霞山区2020春季学期高三初三返校名单
湛江经济技术开发区实验学校招生简章
2020湛江霞山区初中学区划分情况(2020湛江霞山区初中学区划分情况表)
2020湛江北附学校招生说明 湛江北大附中2020年秋季招生简章
2020湛江北附学校招生报名流程(湛江北附招生简章)
2021年湛江初中暑假什么时候开始(2021年湛江初中暑假什么时候开始放假)